官网首页
新品展示
品牌理念
关于我们
官网首页
新品展示
品牌理念
关于我们
关于谜菲
|
产品维护
品牌加盟
|
生产合作
|
人才招聘
|
新闻中心
联系我们
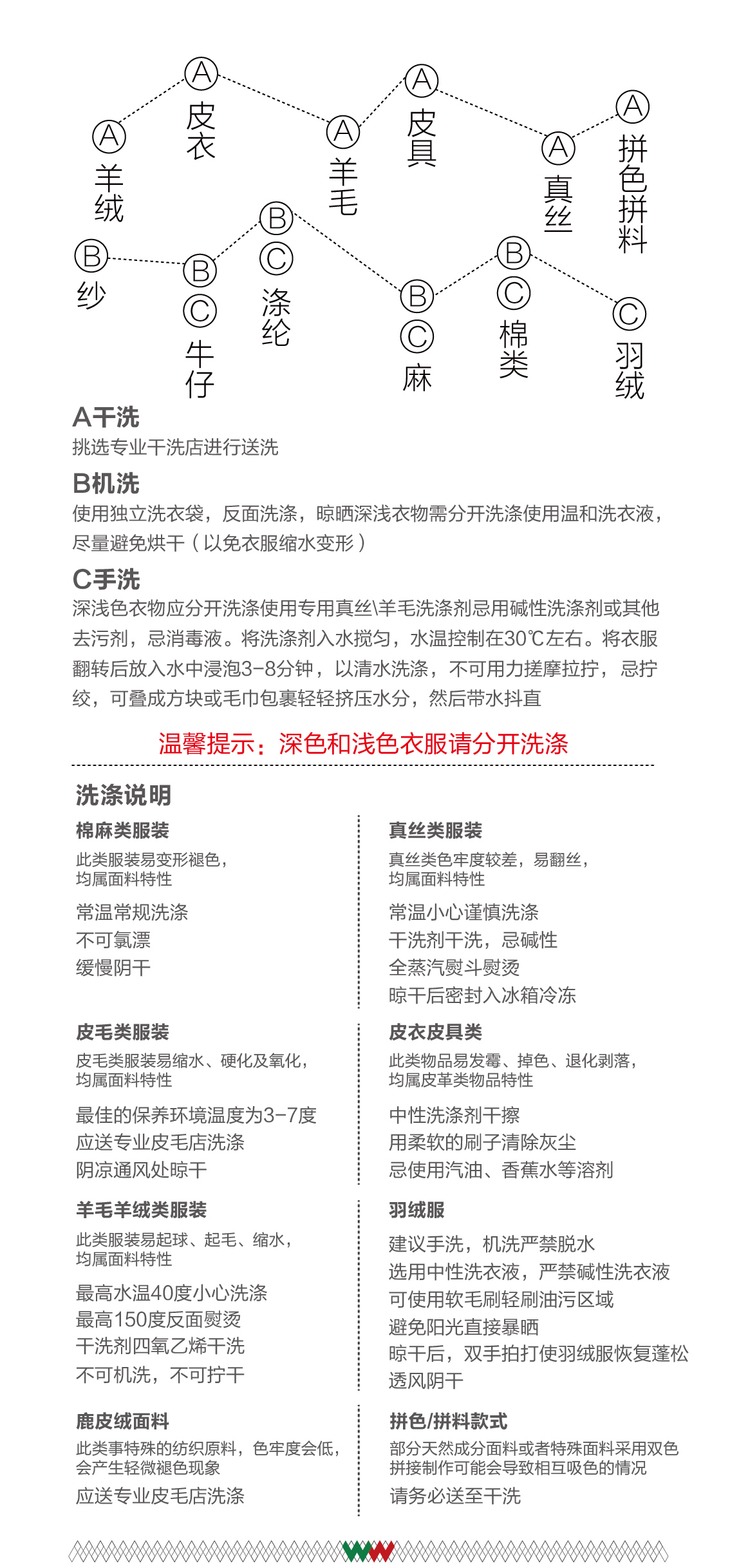
产品维护
CARE INSTRUCTIONS
请悉心爱护一件讲究的衣裳
CARE INSTRUCTIONS